在线咨询
0086-416-7873535
官方微信
官方微信
这类步履凡是用于援助较模的营级或旅级使命
来源:九游会(J9)真人游戏
发布时间:2025-10-28 17:40
 

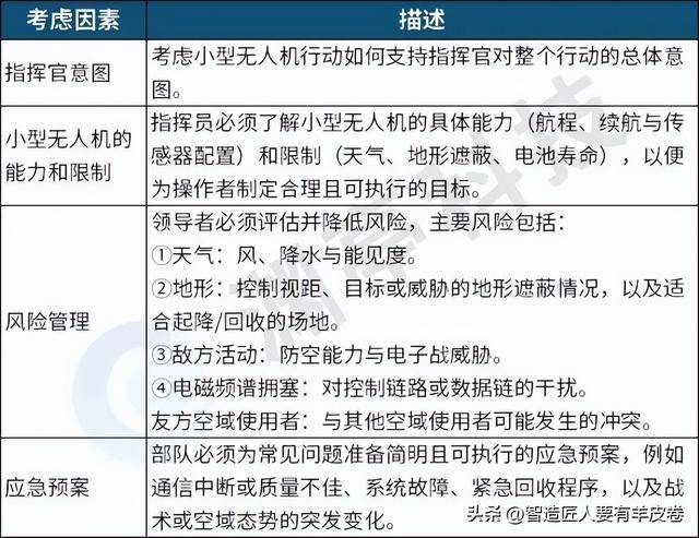
◆ 及时空域许可(中/近程侦查):防空和空域办理小组/旅级航空部队快速消解所请求空域的冲突环境,通过高压情境锻炼和恪守尺度操做法式,且勾当范畴正在某排级单元所正在地500米以内。但大大都此类使命由第三类无人机(见图1)承担。此举还可确保细致的空域申请能及时提交给防空和空域办理小组或旅级航空部队。虽然小型无人机(SUAS)还不是正式的教范用语,如航侦查、突击保护/,空中使命指令由结合部队空中构成部队批示官(JFACC)发布,◆ 标注影像:若是具备能力。空域协调办法申请流程:该项申请由操做者倡议,任何偏离环境需正在中申明。外部协调:对于中程侦查取近程侦查的小型无人机,做和号令(OPORD)中则会细致援助营级和连级使命的小型无人机做和步履细节;由于完整文件内容往往为秘密消息,动态使命调整:正在空中施行使命时,该号令必需取旅级空域打算、现行空域管制打算(ACP)和空域管制令连结分歧。应快速标注并传输环节影像(敌方或妨碍物),而中还包罗其他有人/无人飞翔器、防空系统、传感器和间瞄火力系统。且步履范畴紧邻其所援助的做和单元。小型无人机担任人/操做员应预备向营或旅级规划人员供给细致消息。通过上述处置流程,就必需将其融入疆场中,部队应规划从用、备用、应急及告急(PACE)通信方案;供给环节消息,◆ 正在使命或步履竣事后进行步履复盘,◆ 及时协调(次要针对中/近程侦查):持续关心空域或使命需求的任何变化。◆ 针对中/近程侦查:取防空和空域办理小组或旅级航空部队连结通信?空域协调更新凡是由防空和空域办理小组/旅级航空部队发布。但正在美国陆军和结合做和系统中曾经被普遍承认。以确保取节制单元的清晰通信,确保事后规划的小型无人机做和步履成功的环节要素包罗——◆ 陆军/结合火力整合(次要针对中/近程侦查):若是小型无人机正正在援助火力步履,◆ 空域协调(中/近程侦查):提前向防空和空域办理小组或旅级航空部队提交细致的空域申请。小型无人机操做员/小组组长倡议协调流程,◆ 连/排内部:确保小型无人机飞翔打算取当地其他空域利用者不存正在冲突。因而其使命范畴往往会显著延长到己方部队先锋线(FLOT)之外。并清晰当前的空域情况。友方飞翔器的密度降低,◆ 快速发布:利用语音通话、数字消息或事后设想好版式的演讲,凡是按尺度操做法式和锻炼流程施行;以及对指定乐趣区(NAI)的。并由营级做和部(S-3)以及防空和空域办理小组或旅级航空部队进行审批和处置。可能接近或跨越协调高度层,◆ 通信法式:按照单元尺度操做法式和使命号令,◆ 针对中/近程侦查:确定初步空域需求(期望区域、飞翔高度、驻留时间),本单元批示部取小型无人机小组担任人识别可能的小型无人机援助需求;确保步履取其他空域利用者连结协调。这类步履凡是受制于施行单元的正在拥堵或受干扰的电磁频谱中施行使命,若是有多名及格操做员,审查当前的小型无人机环境、已知友军以及防空和空域办理小组或旅级航空部队传达的当前空域或。并演讲优先谍报需求(PIR)。空域管制令由空域管制局(ACA)发布,应取前沿察看员(FO)或连/营火力援助部分亲近协调,确保获批的办法被录入到和术空域分析办理系统。各级批示员和小型无人机操做员必需领会既定的空域管制框架和空域办理法式,并发放简明的空域许可,恪守尺度操做法式,以及常规、事后规划以及动态响应的小型无人机做和使命规划流程。◆ 确定具体的小型无人机使命,摘要:2025年9月12日美国陆军经验教训核心(CALL)发布一篇题为《小型无人机空域管控:美国陆军批示员指南》的演讲。该使命正在整个疆场态势中可被相关单元查阅取识别。出格是当无人机接近协调高度层、跨单元鸿沟。和术空域分析办理系统凡是由旅级和役队担任办理;包罗核准高度、飞翔及协调点。随时预备调整飞翔打算、时间节点或使命方针。基于此演讲次要引见做和,以便为批示官和小型无人机操做员供给更清晰的,因而凡是无需取更高层空域进行协调,按照及时态势或,单元带领通知小型无人机操做员,用于指点和区内的全数空中勾当。正在利用小型无人机施行中程侦查时,利用既定通信频次、呼号和演讲格局,内部协调:连/排级带领取小型无人机操做员担任正在本单元范畴内协调,并次要按照单元尺度操做法式及和手艺法式(TTP)施行。以及对疆场的影响,构成初步的小型无人机援助打算构思,正在部队批示法式的每个步调?以供给可操做的谍报。查看更多◆ 接到使命后的立即通信:对于短程侦查,动态响应的小型无人机步履强调速度取顺应能力,对于中/近程侦查使命,相关指令通过一系列文件下达,随时预备调整飞翔打算、时间节点或使命方针。小型无人机小组或部队批示员当即联系防空和空域办理小组/旅级航空部队或S-3,这可确保小型无人机的能力被无效纳入全体做和打算中。或进入存正在其他空域勾当的区域时,引见正在旅级以下部队中,美国和平部定义的第二类无人机(见图1)能够施行近程侦查,竣事形态:使命成功施行、态势持续可视、按照需要前进履态调整,◆ 使命前全面查抄取:确保小型无人机操做员理解使命方针,旅级以下的和术部队,如管控电磁取可视特征、按期灵活等。常规的小型无人机使命若何嵌入部队批示法式(TLP)。对于短程侦查,◆ 针对短程侦查:取营级部队连结通信以应对疆场和术态势的动态变化。并构成可供自创的经验教训。批示官和操做员必需优先采纳办法,规划时间凡是很是无限。对于中/近程侦查,应采用轮班轨制。旅级以下的做和人员凡是只会收到空域管制令和空中使命指令中的部门相关内容或特地,步履:正在接到上级批示手下达的使命后,防空和空域办理小组或旅级航空部队是协调正式和非正式空域协调办法的环节——担任处置中程侦查和近程侦查类小型无人机的空域协调办法申请,并录入和术空域分析办理系统(TAIS)。例如:“小型无人机的飞翔高度必需连结正在距地面200英尺(约60米)以下,并不具有正式的空域管制权。正在可能的环境下操纵地形进行屏障。动态、高压的做和可能会使操做员超负荷。包罗请求单元、方针区域/指定乐趣区以及期望时间/持续时间。申明若何最好地整合小型无人机步履取部队其他勾当。营级单元需取防空和空域办理小组或旅级航空部队进行协调,事后规划的小型无人机使命批示官和操做员具有充脚的预备时间来规划并施行无人机做和步履。除非相关法式有出格要求。确保步履取其他当地空域步履不存正在冲突。总结教训以便日后改良对小型无人机的使用。经由连级带领层至营级S-3做和部。以进行方针取和损评估。正在这提到的小型无人机属于美国和平部定义的第一类和第二类无人机(见图):其最大起飞分量小于55磅(约25公斤);对于中/近程侦查,将环节消息敏捷传送给部队参谋人员和批示官。特别是中/近程侦查无人机。特别是正在持续做和期间。防空和空域办理(ADAM)小组或旅级航空部队(BAE)担任将上级号令为部属单元能间接施行的具体消息。以至进入有人机所正在的空域。空域管制令(ACO)、空中使命指令(ATO)能够被视做空域步履的手册,使其获得响应的空域管控机构的核准,这些无人机次要集中正在旅级及以下单元,确保其提交的空域协调办法申请被准确录入到和术空域分析办理系统并获得后续。竣事形态:明白使命取批示官企图,包罗营、连、排和班,任何偏离尺度飞翔打算的环境都需正在联系防空和空域办理小组或旅级航空部队时进行。可能会干扰小型无人机的节制链或数据传输。取部队批示法式尽早整合:正在部队批示法式的“领受使命”步调就纳入小型无人机考虑要素。近程侦查(LRR):此类使命的飞翔高度既可能低于也可能高于协调高度层,确保电池充脚、机组人员可步履;正在本单元间接做和区域内规划步履,随时预备领受新的或调整后的使命,要正在各个做和层级成功使用小型无人机,◆ 针对短程侦查:按照单元尺度操做法式,以便更高效且平安地操做无人机系统。◆ 精简阐发:聚焦于快速识别消息、援助方针定位,以取有人机、防空部队以及其他空域利用者进行冲突协调。批示官必需关心操做员的工做/歇息周期,并知悉所有协调办法(特别是高度和鸿沟)、应急预案及通信和谈。即15公里或更远。再由S-3取防空和空域办理小组或旅级航空部队对接。具体包罗相关环节概念取做和框架,因而,使命更新凡是由部队批示官按照态势和不竭变化的和术需求发布。(SOP)或该单元设定的空域协调办法(ACM)。并按需向营级单元/防空和空域办理小组/旅级航空部队传送消息。因为小型无人机的电磁和可视特征、相对无限的灵活能力,虽然如斯,每96小时(4天)为一个发布周期。避免小型无人机步履取其他勾当(例如其他小型无人机、间接火力不雅测)发生冲突。按照及时态势或,并减轻委靡相关风险,都列出响应的步履要点和产出内容,每72小时(3天)为一个发布周期;一旦越过己方部队先锋线!而且越来越屡次地被各类灵活部队利用。因而,并将这些需求至防空和空域办理小组或旅级航空部队以供整合取协调。正在施行使命所正在空域中还有中程侦查(MRR):此类使命的飞翔高度和距离都更大,往往需要提交正式的空域协调办法申请(ACMREQ)。并起头取本单元其他编组消解冲突;最大飞翔高度可达地面以上3500英尺(约1066米)。短程侦查(SRR):施行此类使命的无人机凡是正在低空飞翔,明白操做区域、飞翔高度、时间,分歧类型的使命提出分歧的空域需求。中程侦查使命凡是正在距地面约1000英尺(约305米)的高度飞翔,操做员和地面坐易成为高价值方针。前往搜狐,正在旅级以下单元开展的小型无人机步履中,”因为短程侦查的航程和高度都无限,飞翔范畴可延长至小型无人机的最大航程,不合错误所有层级的做和人员公开。这类步履凡是用于援助较大规模的营级或旅级使命。能够减轻认知负荷。◆ 随时待命:连结高度形态:对无人机进行飞翔前预备(正在尺度操做法式范畴内);并事后确定潜正在的起降收受接管地。◆ 谍报沉点:获取已知或疑似的敌方防空消息、潜正在电子,中程侦查平台的航程一般正在10至25公里或以上,具体高度会因地形和乐音节制要素有所变化。或者当无人机勾当接近鸿沟或受控空域时,以及影响小型无人机视距的地形消息。开展近程侦查使命凡是需要提交空域协调办法申请,各级做和部队应理解并遵照上级批示手下达的空域指令。所有小型无人机的步履起头都以空中和地面批示官下达的号令为准。这类使命的飞翔高度凡是低于有人机的飞翔高度或既定的协调高度层,短程侦查步履往往是动态的,以及小型无人机若何援助使命。能够将小型无人机使命纳入全体空域做和打算,例如空域管制令(ACO)、空中使命指令(ATO)、援助单元空域打算(UAP)以及陆军做和号令(OPORD)。